• 调转至导航菜单
  • 调转至搜索框
  • 调转至页脚

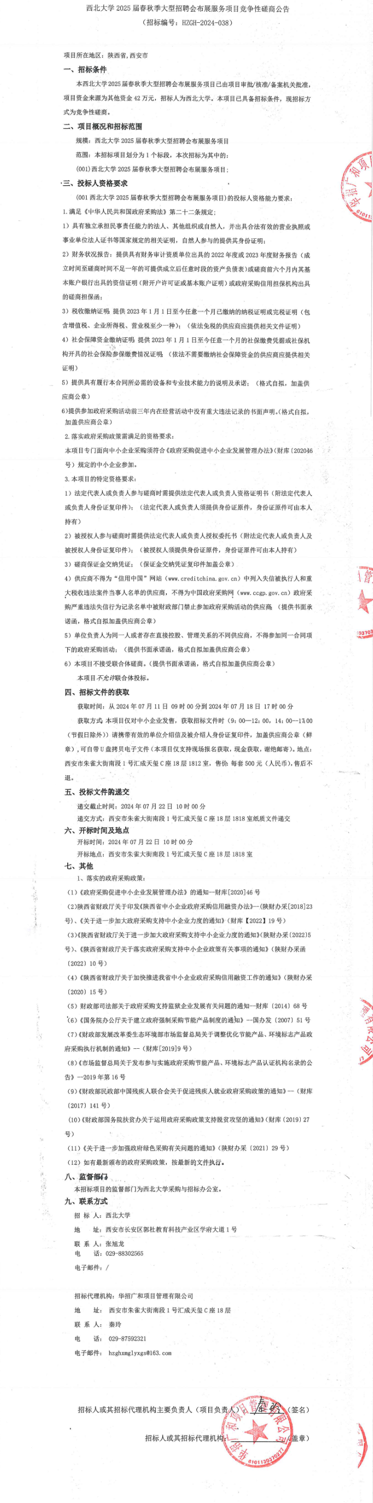
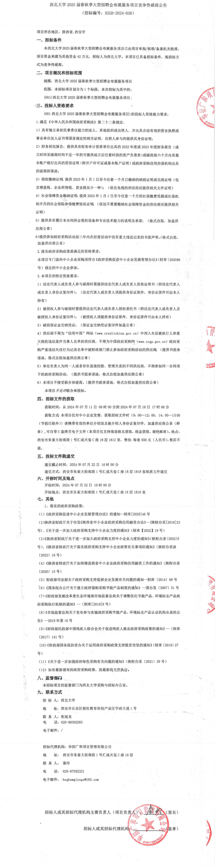
开云手机网页版登录入口2025届春秋季大型招聘会布展服务项目竞争性磋商公告

作者:采购与招标办公室  编辑:张旭龙  时间:2024-07-11  

原链接地址


< 上一篇

开云手机网页版登录入口幼儿园食材采购及配送服务项目竞争性磋商公告

开云手机网页版登录入口地质学国家一流学科“原位微区测试仪器设备平台”建设项目可行性研究报告编制服务项目竞争性磋商公告

下一篇 >
  1. 开云(中国)
  2. >
  3. 信息公开
  4. >
  5. 正文
复杂检索
  • 在校学生
  • |
  • 教职员工
  • |
  • 校友
  • |
  • 考生及访客
  • |
  • 合作者
  • 校长信箱
  • |
  • OA
  • |
  • 网办
  • |
  • 信息门户
  • |
  • 学生邮箱
  • |
  • 教工邮箱
  • |
  • 信息公开
  • |
  • ENGLISH

开云手机网页版登录入口

  • 开云(中国)
  • 学校概况
    • 学校简介
    • 历史沿革
    • 现任领导
    • 历任领导
    • 学校标识
  • 机构设置
    • 组织机构
    • 院系设置
  • 师资队伍
    • 师资概况
    • 两院院士
    • 国家部委人才项目
    • 陕西省人才项目
    • 校内人才项目
    • 仲英青年学者项目
    • 外聘专家
    • 教师个人主页
  • 合作交流
    • 国际合作部
    • 国际教育学院
    • 中亚学院
    • 海外留学服务中心
    • 国内合作与校友工作处
    • 中华文化培训学院
  • 教育科研
    • 本科生教育
    • 研究生教育
    • 留学生教育
    • 思政教育
    • 继续教育
    • 理工科研
    • 文科科研
    • 教育资源
    • 西南学堂
  • 招生就业
    • 毕业生就业信息
    • 本科招生
    • 硕士招生
    • 博士招生
    • 专业学位招生
    • 继续教育招生
    • 软职招生
    • 留学生招生
  • 公共资源
    • 西大电话
    • 班车时刻表
    • 重点学科
    • 财务信息查询
    • 在线支付平台
    • 资产管理
    • 图书馆
    • 档案馆
    • 博物馆
    • 期刊导航
    • 学校校历
    • 效能建设
移动校园移动校园
开云手机网页版登录入口微信开云手机网页版登录入口微信
  • 学校概况
    • 学校简介
    • 历史沿革
    • 现任领导
    • 历任领导
    • 学校标识
  • 机构设置
    • 组织机构
    • 院系设置
  • 师资队伍
    • 师资概况
    • 两院院士
    • 国家部委人才项目
    • 陕西省人才项目
    • 校内人才项目
    • 仲英青年学者项目
    • 外聘专家
    • 教师个人主页
  • 合作交流
    • 国际合作部
    • 国际教育学院
    • 中亚学院
    • 海外留学服务中心
    • 国内合作与校友工作处
    • 中华文化培训学院
  • 教育科研
    • 本科生教育
    • 研究生教育
    • 留学生教育
    • 思政教育
    • 继续教育
    • 理工科研
    • 文科科研
    • 教育资源
    • 西南学堂
  • 招生就业
    • 毕业生就业信息
    • 本科招生
    • 硕士招生
    • 博士招生
    • 专业学位招生
    • 继续教育招生
    • 软职招生
    • 留学生招生
  • 公共资源
    • 西大电话
    • 班车时刻表
    • 重点学科
    • 财务信息查询
    • 在线支付平台
    • 资产管理
    • 图书馆
    • 档案馆
    • 博物馆
    • 期刊导航
    • 学校校历
    • 效能建设
    • 长安校区:西安市长安区郭杜教育科技产业区学府大街1号 邮编:710127
    • 太白校区:西安市太白北路229号 邮编:710069
    • 桃园校区:西安市高新四路155号 邮编:710075
    • 网站管理:党委宣传部  技术支持:网络和数据中心

Copyright 2017 Northwest University. All Rights Reserved. 开云手机网页版登录入口版权所有  陕ICP备05010980号-4  陕公网安备 61011602000427号

切换到手机版

  • 开云(中国)
  • 学校概况
    • 学校简介
    • 历史沿革
    • 现任领导
    • 历任领导
    • 学校标识
  • 机构设置
    • 组织机构
    • 院系设置
  • 师资队伍
    • 师资概况
    • 两院院士
    • 国家部委人才项目
    • 陕西省人才项目
    • 校内人才项目
    • 仲英青年学者项目
    • 外聘专家
    • 教师个人主页
  • 合作交流
    • 国际合作部
    • 国际教育学院
    • 中亚学院
    • 海外留学服务中心
    • 国内合作与校友工作处
    • 中华文化培训学院
  • 教育科研
    • 本科生教育
    • 研究生教育
    • 留学生教育
    • 思政教育
    • 继续教育
    • 理工科研
    • 文科科研
    • 教育资源
    • 西南学堂
  • 招生就业
    • 毕业生就业信息
    • 本科招生
    • 硕士招生
    • 博士招生
    • 专业学位招生
    • 继续教育招生
    • 软职招生
    • 留学生招生
  • 公共资源
    • 西大电话
    • 班车时刻表
    • 重点学科
    • 财务信息查询
    • 在线支付平台
    • 资产管理
    • 图书馆
    • 档案馆
    • 博物馆
    • 期刊导航
    • 学校校历
    • 效能建设
心博官方网站_心博XINBO(中国) | 世界杯买球赛官网(中国)集团有限公司 | 江南官方网站_江南jiangnan(中国) | 开云网页版在线登录_开云(中国) | 华体会体育(中国)hth·官方网站 | FH平台 | 开云英超官网_开云体育(中国) | 开云手机网页登陆_开云online(中国) | 华体会·官方版网站登录入口 |