2024年我国征兵工作实行一年“两次征兵两次退役”。从2023年12月1日起,全国征兵网报名窗口已经正式开通,现将开云手机网页版登录入口2024年下半年征兵工作有关事项通知如下:
一、报名对象
男兵应征报名对象:18-22周岁(2002年1月1日至2006年12月31日出生),毕业生、上半年符合毕业条件的毕业班学生,年满18至24周岁;研究生毕业生及在校生放宽至26周岁。
女兵应征报名对象:18-22周岁,全日制研究生应届毕业生及在校生放宽至26周岁。
二、报名时间
男生:2023年12月1日—2024年8月10日18时。
女生:2024年7月1日—2024年8月10日18时。
三、入伍基本政治条件和身体条件
政治条件:按照教育部、公安部、国家安全部、军委政治工作部、训练管理部、国防动员部、政法委员会《军队征集和招录人员政治考核规定》(军法〔2021〕62号)和有关规定执行。
身体条件:按照国防部2014年6月公布的《应征公民体格检查标准》和有关规定执行。
四、报名办法
方式一:全国征兵网报名。在全国征兵网上先进行兵役登记后,再按流程进行应征报名(网址:http://www.gfbzb.gov.cn)。

方式二:关注“陕西征兵”公众号,点击菜单栏“应征报名”直通报名页面。

五、报名流程
1.登录网址
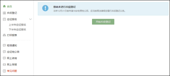
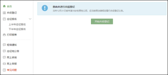
打开全国征兵网开云(中国)。男兵在应征报名之前要先完成兵役登记。点击“兵役登记(男兵)”进入操作页面。



在这个页面中,会告知我们报名时间以及参军的政策说明,建议看后,点击“进行兵役登记”。
2.登录系统
兵役登记及应征报名需要账号,按照页面指示点击“注册”按钮注册学信网账号后再进行登录,有学信网账号的可直接登录。

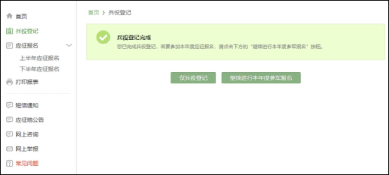
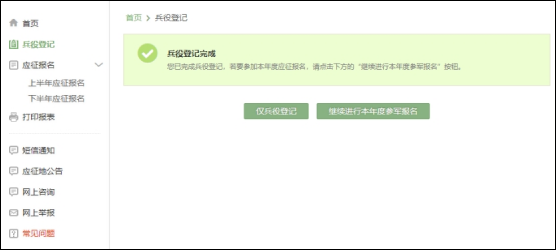
登录系统以后,点击右侧的“开始兵役登记”进行兵役登记。

注意:①注册学信网账号必须实名,一定要认真填写真实姓名和身份证,兵役机关将对信息进行审核。注册时使用的手机号即是账号,请牢记账号和密码。
②在全国征兵网报名时,注册时如果提示身份证号码重复,请按征兵网提示尽可能的找回已有账号;已经参加兵役登记、应征报名的可联系应征地兵役机关协助找回。手机号码被注册的,可以通过找回密码功能找回已注册手机的密码。
3.填写信息
点击“开始兵役登记”按钮后,进入兵役登记信息填写页面。填写民族、政治面貌、常住户籍所在地、籍贯、婚姻状况、学历信息(学历、学业情况、学校名称、所学专业)、从业类别、职业资格证书、户籍类别、独生子女、联系电话(本人手机号、家庭电话)、家庭住址等信息,点击提交后即完成兵役登记。

兵役登记完成后,即可进行2024年参军报名。点击“继续进行本年度参军报名”按钮,完善个人信息。点击“参加2024年应征报名”,会根据已登录的学信网账号弹出确认基本信息页面,填写个人信息无误后,继续点击“学籍学历无误”,开始填写报名信息,填写完以上信息,网上应征报名就完成了。
六、注意事项
1.在报名表中“应征地”“学校地址”一栏,三校区均统一填写:陕西西安碑林区开云手机网页版登录入口。
2.自行下载打印《大学生预征对象登记表》,到院系签署意见后将表格和近期1寸免冠照片2张,交到学校人民武装部。
3.希望广大有志学生积极响应祖国号召,踊跃参军报国,欢迎加入开云手机网页版登录入口征兵工作微信群进行咨询。
七、咨询电话
省征兵办:84729536
市征兵办:84725022
碑林区征兵办:84725226
学校武装部:88308219(郝老师),17829681099(马老师)
在西大征兵微信群可进行征兵政策咨询,可电话联系13991925664或17829681099申请加入。
开云手机网页版登录入口党委人民武装部
2024年5月30日